Examen d’État en vue d’obtenir le brevet d’ingénieur géomètre
Les ingénieurs géomètres brevetés sont des professionnels recherchés qui occupent des postes clés.
Les activités déployées dans le cadre de la mensuration officielle relèvent du droit public. C’est notamment le cas des travaux réalisés par les ingénieurs géomètres brevetés indépendants.
Les titulaires du brevet fédéral d’ingénieur géomètre sont en droit d’exécuter des mensurations officielles dans toute la Suisse et de porter le titre d’«ingénieur(e) géomètre breveté(e)». Le brevet est un gage de qualité. Il garantit que les travaux de mensuration sont réalisés avec professionnalisme et que leurs auteurs veillent à maintenir l’état général de la mensuration officielle, indépendamment du type d’organisation et de la forme juridique des bureaux de géomètres qui les emploient.
La voie par l'examen d'Etat qui mène au brevet de géomètre permet aux diplômés en géomatique de parachever leur formation. Le brevet leur ouvre de nouveaux horizons, puisque des activités exigeantes mais passionnantes seront promises à ces jeunes professionnels et que leur travail revêtira une grande importance pour l’économie suisse.
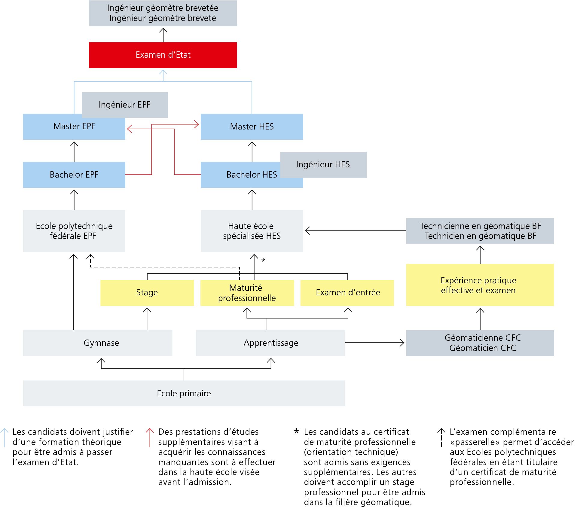
Aperçu des parcours de formation en géomatique
Le brevet de géomètre vous intéresse ?
Dans un premier temps, vérifiez si vous remplissez les conditions d'admission et informez-vous sur ce que comprend l'examen d'Etat pour l'obtention du brevet fédéral d'ingénieur géomètre.
Des domaines d'activité variés pour les professionnels
Les professionnels bien formés exercent du reste des métiers riches et variés, puisqu’ils saisissent d’abord des données sur le terrain, procèdent à leur traitement une fois de retour au bureau, puis les remettent à leurs clients. Ils s’inscrivent ainsi dans une longue tradition dont les origines remontent au 17ème siècle. Elle consiste à consigner les limites de la propriété foncière sur des plans. S’ils étaient dressés autrefois sur des supports analogiques stables (carton, plaques en aluminium ou autres aux propriétés similaires), ils sont désormais établis sous forme numérique, à de rares exceptions près. Cette pratique a été – et continue d’être – à la base du développement de l’économie et de la société suisses, constituant certainement une des clés de leur réussite.
Aujourd’hui, les professionnels tendent de plus en plus à devenir des gestionnaires de géodonnées, d’autant que les possibilités de ce type de données semblent presque illimitées, pour peu qu’on dispose des connaissances requises pour les exploiter à bon escient.
Commission fédérale des ingénieurs géomètres
Seftigenstrasse 264
CH-3084 Wabern


