Tirocinio professionale: geomatico o geomatica AFC
Geomatico o Geomatica AFC, una professione interessante per persone interessate alla varietà.
Le persone che si preparano a una professione nel campo della geomatica sono interessate sia al lavoro d’ufficio davanti al computer che ad attività da svolgere all’esterno, «sul campo»: in ufficio si chiarisce prima di tutto quali informazioni e dati occorre rilevare. La fase successiva conduce quindi sul campo, dove i dati vengono effettivamente rilevati. L’elaborazione dei dati così ottenuti ha luogo nuovamente al chiuso davanti a un monitor.
Il tirocinio professionale di geomatico AFC/geomatica AFC dura quattro anni. Le persone in formazione vengono formate nelle aziende, nell’ambito di corsi interaziendali e nelle scuole professionali.
Una volta concluso con successo il tirocinio e aver maturato un’opportuna esperienza professionale, si aprono le porte verso ulteriori possibilità di formazione di base e continua, in particolare in vista del superamento dell’esame professionale di tecnico in geomatica, rispettivamente di tecnica in geomatica.
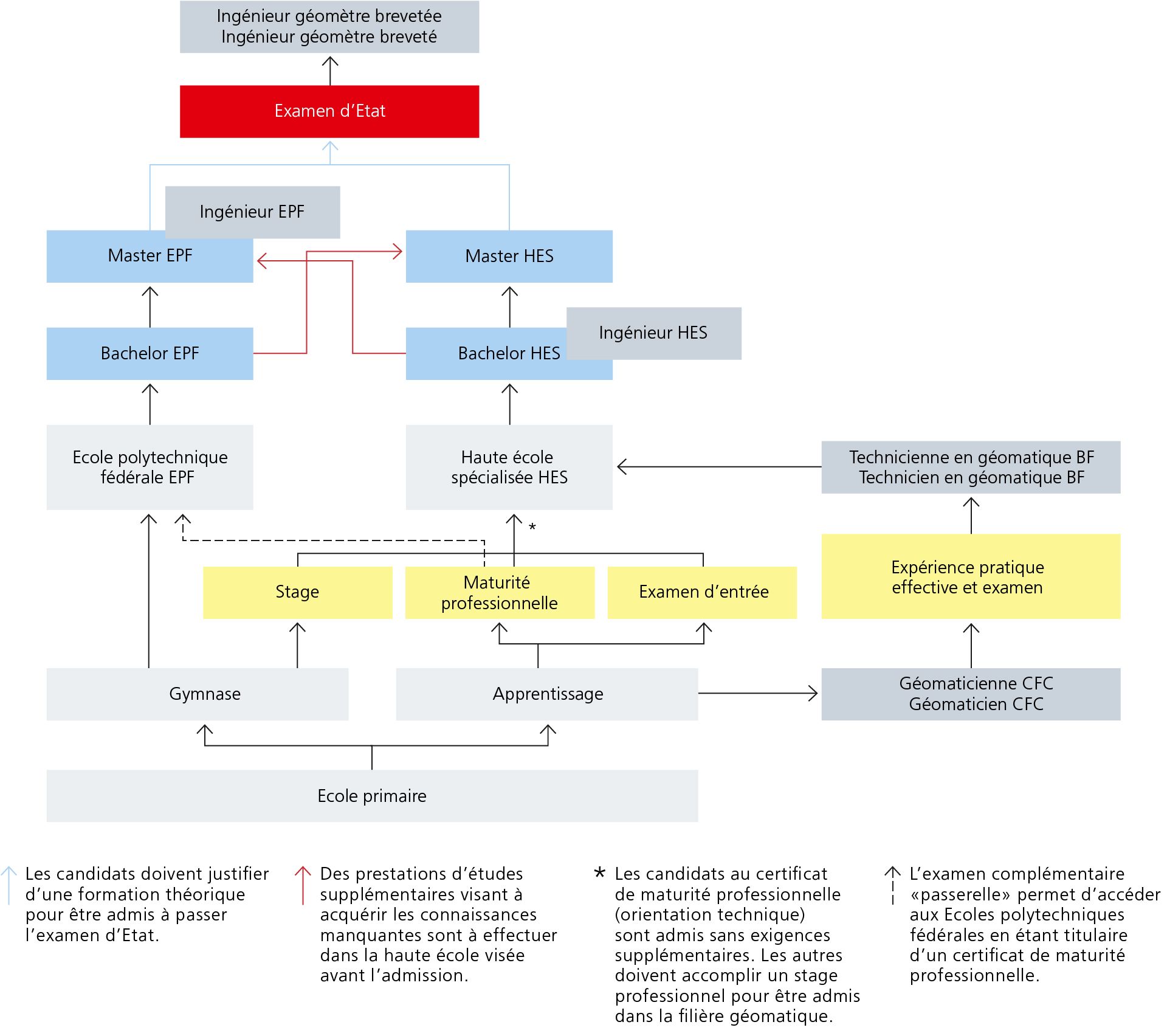
I piani di formazione in geomatica in sintesi
Diversi campi di attività per gli specialisti
Gli specialisti ben formati sono attivi in professioni molto diversificate, sul campo, nel rilevamento dei dati, ma anche in ufficio, dove i dati vengono elaborati, trattati e messi quindi a disposizione dei clienti. Nel loro lavoro, questi specialisti perpetuano tradizioni che affondano le loro radici fin nel 17. secolo, come il rilevamento dei confini della proprietà fondiaria nei piani, in passato su cartone, lastre in alluminio o altri supporti dati analogici simili, oggi quasi esclusivamente in formato digitale. Tutto ciò costituiva e costituisce a tutt’oggi un importante elemento dello sviluppo economico e sociale del nostro Paese e rappresenta inoltre un fattore economico significativo.
Sempre più spesso, gli specialisti si trasformano inoltre in gestori di geodati: con le necessarie conoscenze specialistiche, le possibilità di impiego dei dati geografici sono infatti pressoché illimitate.
Associazione mantello Geomatica/o Svizzera
Kapellenstrasse 14
3011 CH-Bern


