Das eidgenössische Patent als Ingenieur-Geometer respektive Ingenieur-Geometerin
Ingenieur-Geometerinnen und -Geometer mit eidgenössischem Patent – begehrte Fachleute in Schlüsselpositionen.
Die Tätigkeiten im Rahmen der amtlichen Vermessung sind öffentlich-rechtlicher Natur. Dies trifft insbesondere für die Arbeiten der selbständigen patentierten Ingenieur-Geometerinnen und -Geometer zu.
Das eidgenössische Patent für Ingenieur-Geometer/innen berechtigt, in der ganzen Schweiz amtliche Vermessungen vorzunehmen und den Titel «Patentierte Ingenieur-Geometerin» beziehungsweise «Patentierter Ingenieur-Geometer» zu führen. Das Patent dient der Qualitätssicherung und garantiert eine professionelle Vermessung und einen nachhaltigen Unterhalt der amtlichen Vermessung unabhängig von der Organisations- und Rechtsform der beteiligten Geometerbüros.
Der Weg zum Geometerpatent führt über das Staatsexamen und ist die ideale Weiterbildung nach einem Studium in Geomatik. Das Patent eröffnet jungen Fachleuten Tür und Tor zu anspruchsvollen und interessanten Tätigkeiten, die für die schweizerische Volkswirtschaft von grösstem Wert sind.
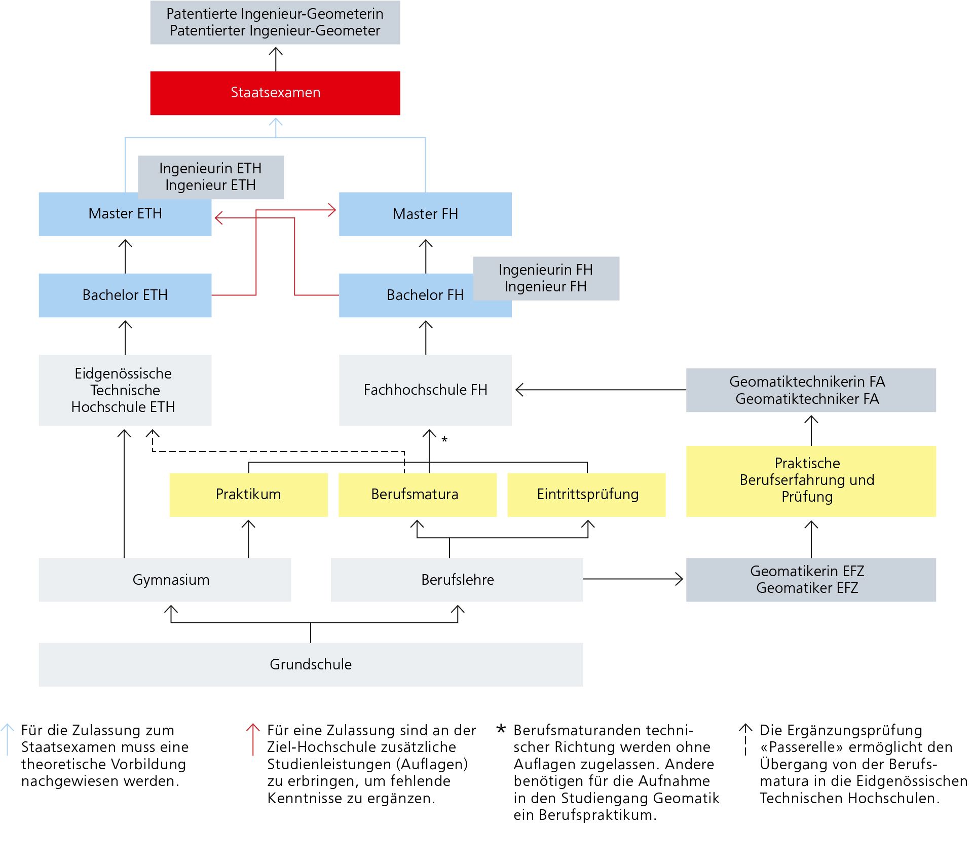
Ausbildungswege Geomatik im Überblick
Sie sind am Geometerpatent interessiert?
Klären Sie in einem ersten Schritt ab, ob Sie die Voraussetzungen zur Zulassung erfüllen und informieren Sie sich, was das Staatsexamen für den Erwerb des eidgenössischen Patents als Ingenieur-Geometer respektive Ingenieur-Geometerin umfasst.
Vielfältige Tätigkeitsfelder für Fachleute
Die gut ausgebildeten Fachleute sind in abwechslungsreichen Berufen tätig – auf dem Feld beim Daten erheben und im Büro, wo die Daten verarbeitet, aufbereitet und den Kundinnen und Kunden abgegeben werden. Sie setzen dabei Traditionen fort, die sich bis ins 17. Jahrhundert zurückverfolgen lassen – nämlich das Festhalten von Grundeigentumsgrenzen auf Plänen, früher auf Karton, Aluplatten oder ähnlichen analogen Datenträgern, heute nahezu ausschliesslich digital. Dies war und ist ein wichtiges Element in der wirtschaftlichen und gesellschaftlichen Entwicklung der Schweiz und stellt einen bedeutsamen Wirtschaftsfaktor dar.
Fachleute werden denn auch immer mehr zu Geodatenmanagern: Die Einsatzmöglichkeiten geografischer Daten sind – mit dem entsprechenden Fachwissen – nahezu unbegrenzt.
Eidgenössische Kommission für Ingenieur-Geometerinnen und -Geometer
Seftigenstrasse 264
CH-3084 Wabern


